Logic & User Experience Design for a touchscreen game that matches the world's no.1 Kimchi products to customers' personalities. Part of an award winning immersive experience in London's Covent Garden.
Client
Jongga / Daesang UK
We are Amplify
Year
2023
Scope
Concept
Logic Mapping
Wireframing
Prototyping
Awards
Best Pop-up
Best Food Experience
Best Exhibition
Best Pop-up Store
Beyond a mysterious door and through a hidden fridge, guests discovered a Korean superstore filled with plenty of opportunity to find the Kimchi products that resonate with them.
Research found that 80% of Millenial and Gen Z audiences considered themselves ‘adventurous’ with food, and 54% wanted to travel more to experience authentic international cuisine. However, nearly two-thirds had been prevented from doing so due to the cost-of-living crisis.
The aim was to bring a slice of Seoul to London, free of charge, and to provide this unintentionally-grounded generation the opportunity to travel to new worlds through their tastebuds.
Introducing Jongga to this new audience placed Korea’s No.1 Kimchi brand firmly on London’s food map, not only ensuring The Flavourverse was a sell-out success but also creating a template for other new markets.
The Jongga Flavourverse EXCEEDED ALL KPIs: educating and inspiring audiences about Kimchi’s versatility and importance in Korean Culture, while cementing brand love for Jongga through an engaging experience with wide news appeal.
97%
of attendees would now purchase Jongga
15.7%
Instagram engagement rate from influencers
27%
consideration uplift
9million
views of Instagram influencer content
10million+
views of TikTok influencer content
7.5million
social impressions (not including influencers)
244million +
media and news impressions
56
pieces of coverage
5000
attendees at 'sold out' event
I collaborated with Amplify to turn product discovery into a fun, accessible adventure for UK newcomers to kimchi and to drive immediate sales for Jongga at the launch event.
During three weeks, the Jongga Flavourverse pop-up drew 5,000 visitors to Covent Garden’s Stables Gallery to explore kimchi’s versatility across multiverse-themed rooms: Kimchi Alley, Kimchi Lab, and The Mart.
The Mart was a hidden superstore with food products and limited-edition streetwear that visitors could purchase at a 30% discount. It’s where the Kimchi Match quiz was displayed.
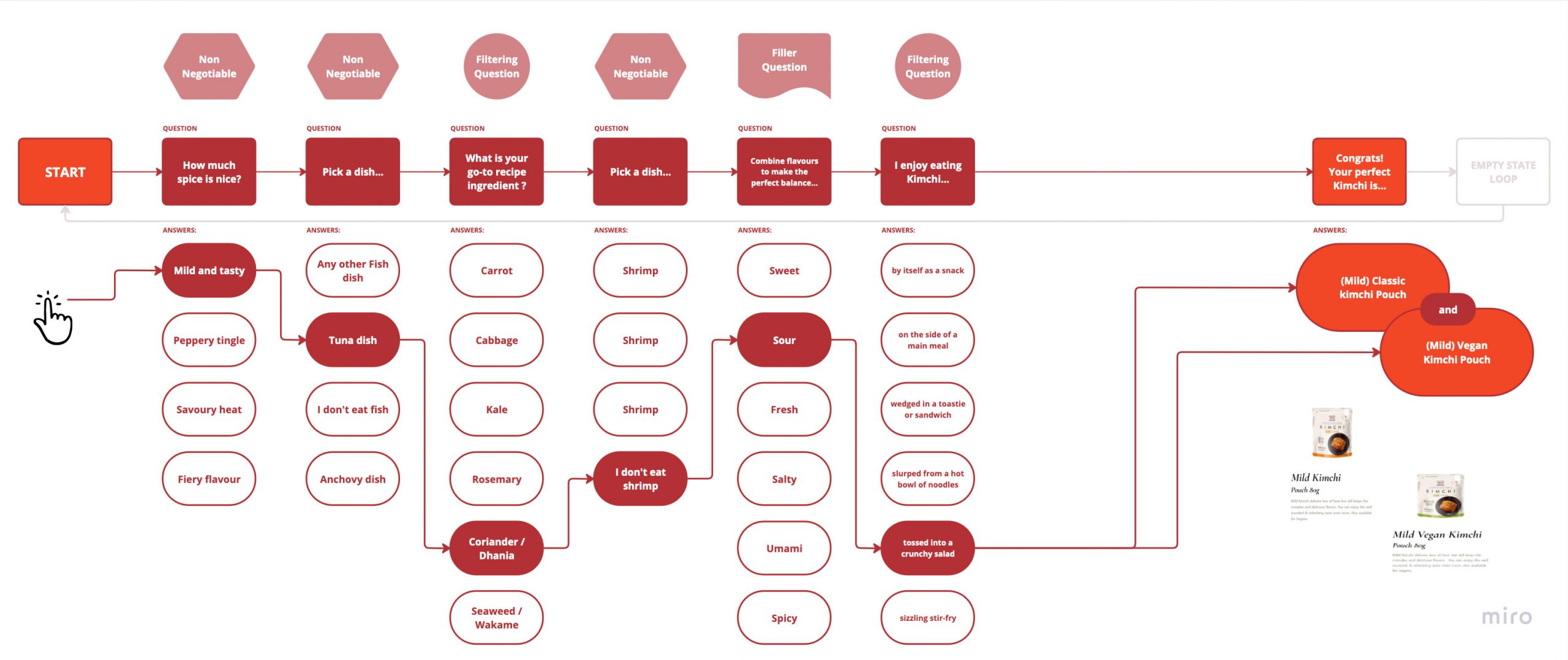
Decision Tree
The team wasn’t sure how to translate 20+ products into the quiz, so I led by creating branching diagrams in Miro, mapping 4–6 answers per question to specific products. I first identified key differentiators (vegan, spice level, fish/shellfish) and iterated to ensure every path led to a logical pairing, while incorporating feedback from client and internal stakeholders.
Design Logic
The questionnaire balanced utility and delight across three question types, starting with non-negotiables for inclusivity.
- Non-negotiable questions to eliminate allergens, intolerances or lifestyle restrictions (vegan/vegetarian, fish/shellfish, spice tolerance, gluten‑free).
- Filtering questions to narrow preferences from remaining products via loose sentiments, prioritising usage, ingredients, and spiciness.
- Whimsical filler questions to add fun without impacting results such as flavour combinations (see diagram, I won’t spoil the fun).
After the final question, players saw two products appear, matched to their unique answer path.
Design Process
I evolved this decision tree into a clickable prototype (Sketch) for client walk-through, user testing and sign-off. I applied the campaign’s existing visual style to final wireframes optimised for a portrait touchscreen.
Tech Considerations
The decision tree logic was to feed into the backend for real-time matching, and an empty-state attract loop was added for idle screens.






















